目次 index
電子工作 実験 ・ 製作
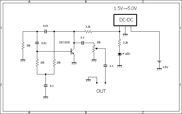
簡易 低周波発振器
(2025・10・20)
乾電池1本で動く低周波発振器
DC-DC昇圧コンバーターを使用しています
トップ
電子工作 実験 ・ 製作
目次 index